查看: 7402

自媒体赚钱秘籍:弄懂头条号、百家号爆文机制,快速写出百万爆文!

[复制链接]
wz*** 发表于 2017-12-17 13:49 | 显示全部楼层 |阅读模式
大家都知道,做这些分发式自媒体平台,头条号、企鹅号、百家号、大鱼号等,和微信公众号不同,几乎完全靠平台的推荐吃饭。

a54207d6a7834446a012a4766f5ad79b.jpg


产生爆文的前提,就是提高平台的推荐量。推荐量高,阅读就好,收益就高,赚钱就多;推荐量低,那就只有吃土的份儿了。

所以,如何提高推荐量、提高阅读量,凯哥在公众号也分享过很多次,已经成为一个老生常谈的话题了。

到底如何提高推荐量呢?

决定推荐量的最主要因素就两点:

话题和标题!

这个答案是不是觉得不可思议?

27738f762e644f478d7fc33a2d4733c6.jpg


当然,话题标题,说起来很简单,就四个字,但真正做起来,却不简单。

首先,话题如何选择?

要想真正掌握选话题这个绝活一定是需要长时间的积累才能做到的,不过,对于新手,却是有一个速成的方法。

注意,接下来,干货!

不管你是娱乐、历史、三农、美食还是什么领域,这个方法都一样管用。

方法:

第一步:在你自己做的领域,统计100篇爆文,用表格列出来,可以直接从今日头条、天天快报客户端找,也可以借助爆文工具(没有工具的可在文末领取);

第二步:分析100篇爆文的话题点;

第三步:这100篇爆文的话题点绝对有很多是相同、相似的,找出经常出现的话题,分析总结,选择适合你自己的话题点。

话题的问题解决以后,那就是起一个诱人的标题,什么样的标题可以吸引到用户点击呢?

常见的思路有这三种:

一,留悬念。

这是标题中最常用的的方法,也是最有效的一招,留下悬念,让读者自己去文章中寻找答案。

二,引起读者共鸣。

引起共鸣的内容有很多,主要就是调动用户的情绪,引起读者的兴趣波动。比如:自豪感、正义感等。

三,引发读者不满。

在这个人人都是“键盘侠”的时代,我们也要学会去吸引“键盘侠”的关注,诱导他们来吐槽,喷子多了,互动上来了,我们自然也收获了自己的百万阅读。

道理大家都懂,但是如何在实战中运用呢?

其实,很简单!

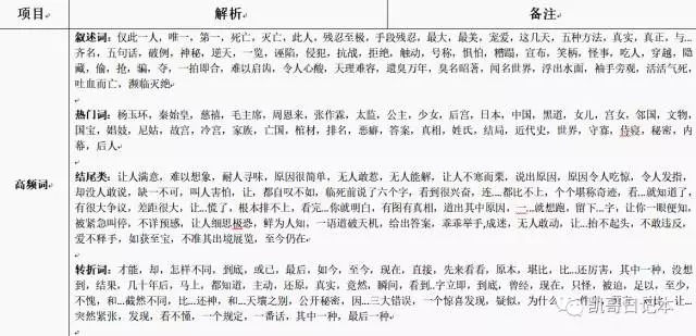
凯哥团队总结了一套模板,只需简单套用,即可轻松打造出你的百万爆文,如图(点击图片可放大):

以历史领域为例,有了这套爆文模板,我们把爆文标题进行拆解,然后直接套入自己的内容,即可成为自己的爆文标题。(文末可以领取这套模板文件)

3d849e98f4944884acb242b484e89fdc.jpg


按照凯哥自媒体这个方法,任何一个从未接触过自媒体的小白,3分钟内即可学会起爆款标题!

那么,问题来了,凯哥团队是如何做数据分析和素材搜集的呢?

凯哥给大家推荐一款自媒体辅助工具。

有什么用呢?

找素材、找爆文!

1fc55d85901640a18c052409fbd6bada.gif


素材搜集

3430dcdc7bc24c08be592bd01c2f4792.gif


爆文统计分析

系统可以实时采集头条号、百家号、企鹅号、大鱼号等自媒体平台的实时数据,并按行业、发布时间阅读量等进行分类。

还会实时对部分优质账号和5万以上阅读量的文章,进行密集监控,需要研究爆文技巧以及爆文标题的的同学,可以很方便地查看到实时的爆文数据。

另外,还有一些很实用的辅助功能,比如视频下载,原创度检测等。

cb4767a6b5494102b5cc28fcca0d4c39.jpg


如果可以好好利用,然后再套用凯哥的爆文标题模板,你会发现,爆文真的很简单!

为什么一直有人说自媒体难做呢?因为Ta一直活在自己的思维定势里。

方法不对,努力白费!

当看到再有人抱怨自媒体不好做,阅读量低的时候,请直接把本文甩给他!
温馨提示:
1、本内容内由作者投稿,版权归原作者所有!
2、本站仅提供信息存储空间服务,不拥有所有权,不承担相关法律责任。
3、本内容若侵犯到你的版权利益,请联系我们,会尽快给予删除处理!
zhys*** 发表于 2017-12-17 20:52 | 显示全部楼层
此帖仅作者可见
客服QQ/微信
1004169167 周一至周日:09:00 - 22:00
十五年老品牌,学习网上创业赚钱,首先启副云创,值得信赖!
众创网络 版权所有!

本站内容均转载于互联网,并不代表启副云创立场!
拒绝任何人以任何形式在本站发表与中华人民共和国法律相抵触的言论!

加入vip|手机版| 启副云创 ( 信息产业部备案号 粤ICP备2022006398号-4 )

GMT+8, 2026-4-21 01:09 , Processed in 0.069540 second(s), 31 queries , Gzip On.

快速回复 返回顶部 返回列表