查看: 2158

[IT业界] 微信小程序开发多少钱,看完你就知道了

[复制链接]
wz*** 发表于 2017-9-20 12:43 | 显示全部楼层 |阅读模式
  2017年是微信小程序爆发的一年,越来越多的企业、商家甚至是个人都相继推出自己的微信小程序,其受欢迎程序度可见一斑。相对于APP行业来说,小程序的开发成本较低,那么开发一款小程序的价格是多少呢?

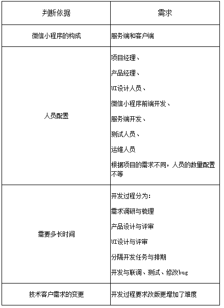
  微信小程序开发多少钱评判标准如下:

   1505873889601.png

  其实微信小程序并不稀奇,早在这之前支付宝和百度就想做同一件事,但并没有成功,而小程序却不同,它背后有庞大的用户群体做后盾,而且它不仅仅是一个工具,也不是APP发展的过渡,未来它将会被微信赋予更全,更强大的功能。在微信小程序还没有处在顶峰发展期,没有小程序的商家或企业一定要加紧时间占个位,不要错过这一波红利喔。

   1505873898102.jpg

  微信小程序开发多少钱?这并不是一个单纯的数字,而是需要考虑到各个方面,综合来判定的。如果企业或者商家想要单独开发,这成本是大大的划不来的,省钱省事的方法是把自己的需求和想达到的想过提出来,交给第三方去做。

  蓦然科技—微信小程序开发企业,十多年技术经验,专注、专攻各个行业,不同需求的小程序开发。
温馨提示:
1、本内容内由作者投稿,版权归原作者所有!
2、本站仅提供信息存储空间服务,不拥有所有权,不承担相关法律责任。
3、本内容若侵犯到你的版权利益,请联系我们,会尽快给予删除处理!
客服QQ/微信
1004169167 周一至周日:09:00 - 22:00
十五年老品牌,学习网上创业赚钱,首先启副云创,值得信赖!
众创网络 版权所有!

本站内容均转载于互联网,并不代表启副云创立场!
拒绝任何人以任何形式在本站发表与中华人民共和国法律相抵触的言论!

加入vip|手机版| 启副云创 ( 信息产业部备案号 粤ICP备2022006398号-4 )

GMT+8, 2026-4-21 00:53 , Processed in 0.063128 second(s), 30 queries , Gzip On.

快速回复 返回顶部 返回列表