查看: 21414

一张图读懂淘宝客结算规则

[复制链接]
wz*** 发表于 2017-7-19 15:13 | 显示全部楼层 |阅读模式
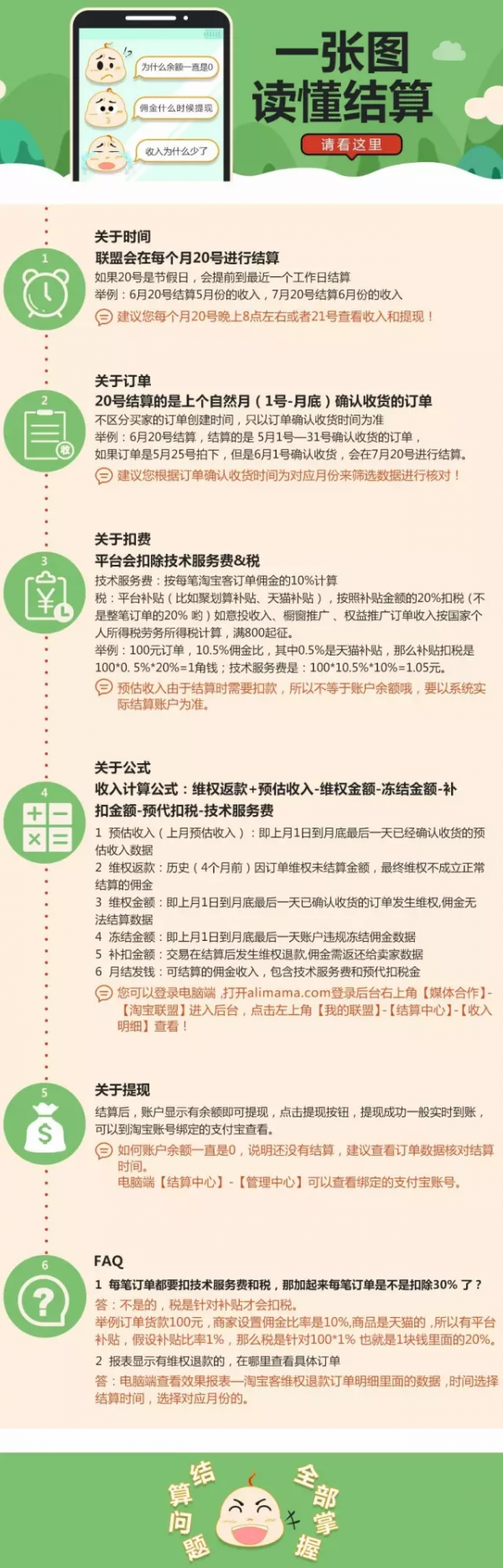
  摘要:很多淘客一直没搞懂淘宝联盟的结算规则,小编用一张图解决你心中的疑惑。

   1500445539143.png
温馨提示:
1、本内容内由作者投稿,版权归原作者所有!
2、本站仅提供信息存储空间服务,不拥有所有权,不承担相关法律责任。
3、本内容若侵犯到你的版权利益,请联系我们,会尽快给予删除处理!
头像被屏蔽
陈*** 发表于 2017-7-19 15:58 | 显示全部楼层
提示: 作者被禁止或删除 内容自动屏蔽
头像被屏蔽
陈*** 发表于 2017-7-19 15:58 | 显示全部楼层
提示: 作者被禁止或删除 内容自动屏蔽
头像被屏蔽
陈*** 发表于 2017-7-19 15:59 | 显示全部楼层
提示: 作者被禁止或删除 内容自动屏蔽
头像被屏蔽
陈*** 发表于 2017-7-19 15:59 | 显示全部楼层
提示: 作者被禁止或删除 内容自动屏蔽
头像被屏蔽
陈*** 发表于 2017-7-19 15:59 | 显示全部楼层
提示: 作者被禁止或删除 内容自动屏蔽
头像被屏蔽
陈*** 发表于 2017-7-19 16:01 | 显示全部楼层
提示: 作者被禁止或删除 内容自动屏蔽
头像被屏蔽
陈*** 发表于 2017-7-19 16:02 | 显示全部楼层
提示: 作者被禁止或删除 内容自动屏蔽
头像被屏蔽
陈*** 发表于 2017-7-19 16:04 | 显示全部楼层
提示: 作者被禁止或删除 内容自动屏蔽
头像被屏蔽
陈*** 发表于 2017-7-19 16:04 | 显示全部楼层
提示: 作者被禁止或删除 内容自动屏蔽
客服QQ/微信
1004169167 周一至周日:09:00 - 22:00
十五年老品牌,学习网上创业赚钱,首先启副云创,值得信赖!
众创网络 版权所有!

本站内容均转载于互联网,并不代表启副云创立场!
拒绝任何人以任何形式在本站发表与中华人民共和国法律相抵触的言论!

加入vip|手机版| 启副云创 ( 信息产业部备案号 粤ICP备2022006398号-4 )

GMT+8, 2026-4-20 05:19 , Processed in 0.084073 second(s), 31 queries , Gzip On.

快速回复 返回顶部 返回列表