查看: 1642

[网赚资讯] 创业公司都要知道的股权分配三大雷区 不然公司早晚要散伙

[复制链接]
wz*** 发表于 2017-6-12 15:01 | 显示全部楼层 |阅读模式
  摘要:利益的分配是亘古不变的难题。对于创业公司而言,创始人如何合理安排股权架构才能避免“流血战争”?员工该如何为自己争取股份、享受收益?股权设计要绕开哪些雷区?是否存在完美的股权安排?

  利益的分配是亘古不变的难题。

  对于创业公司而言,创始人如何合理安排股权架构才能避免“流血战争”?员工该如何为自己争取股份、享受收益?股权设计要绕开哪些雷区?是否存在完美的股权安排?读完这篇分享后你都会找到答案。

  关于股权结构安排的问题,站在不同的立场上,对于这种安排中的一些博弈局面的理解,可能是不一样的。今天,我主要站在怎样把公司做大的立场去做分析。因为我觉得这是唯一一个能把创始人、投资人、公司员工的利益统一起来的立场。

  前提:股权安排的约束条件

  现在互联网上关于股权安排、股权纠纷的事件讨论非常多,但是在讨论这些问题时我们首先要问:站在旁观者角度提的解决方案或议论,它公平吗?

  我服务了很多创业公司,其中一个感受就是:我们并不是在一个完美的情况下讨论问题!不管你是创业者、投资人还是公司员工,你面对的是一个非常具体、非常真实的公司。所以我们在讨论这个问题的时候,一定要多考虑它的约束条件。而媒体上的很多报道或评论带有误导性,原因就在于他们并没有考虑到一个公司在创立,从小做到大的过程中的种种约束条件。

  在我看来,一家初创公司的约束条件主要是:没钱、没人、没资源。所以在开始做股权安排的时候,一定要考虑到你的具体约束条件是什么。

  有时我会问创始人,你的股权结构有很多问题,越往大了做越会有问题,你能告诉我这种股权结构怎么形成的吗?他说,其实我也没有办法,那个阶段我既没有钱、也没有人还没有资源,什么结构能让我的公司生存下去,我就采取什么样的结构。

  所以我们对问题展开讨论时,一定要考虑到约束条件的限制,而不是站着说话不腰疼的讲什么是「理想」股权安排。实际上,很多“理想的”股权安排方案在现实中很多时候是没法落地的。

  根本:股权结构更多是人性的考验

   1497248719466.jpg

  我觉得股权安排很大程度上并不是法律问题,而是人性问题!

  当然,这里说的不是法律问题,并不是说不涉及法律问题!我强调的是:在股权安排问题上最主要的约束因素是人性。大家在一起做事,对于公平的定义、各自在创业中所做的贡献会有不同的看法。法律可以解决公司在股权方面很多的硬伤,但不同创始人之间认知上的差异并不是一个法律制度就能解决的。

  最重要的事情:签书面协议

  从项目启动,到公司逐渐壮大,会发生很多关于股权的问题。在创业初期,尤其涉及到给资深员工的承诺,经常只是口头承诺,没有书面文件。而当双方、各方对整个事情的预期发生变化的时候,因为没有书面文件,就容易发生比较大的纠纷。

  但是在最早的时候,在股权安排上是不是每件事情都要签订协议呢?这个我认为需要根据具体的情况来看:有的时候大家可以签备忘录,有的时候甚至说通过邮件的方式进行沟通。只要是书面的方式,一定要把这些大家达成共识的东西能够确认下来就可以了。这样在后面去讨论的时候,包括这些安排发生了变化的时候就有一个可以讨论的依据。而这件事是绝大多数创业者完全没有做到的。

  目标:如何满足创始人、员工的关注点?

  在股权安排过程中,我们可以发现不同的人有不同的关注点。

  创始人关注的是控制。在公司发展过程中,创始人始终关注对公司的控制问题。如果创始人不能控制公司,想做大的机率是非常非常低的。

  员工关注的是收益。通常来说,员工不可能去控制公司。员工对于公司的成长会关心。他更关注的是说在公司工作这么几年的时间,能否在持股或者期权中享受到这个收益。

  双方的关注点不同,我们在做股权安排时如何实现这些目标?

  创始人关注的控制应该包括两个层面:股东会层面和董事会层面。对于创业公司来说,在融资过程启副云创始人的股份会不断被稀释,除非创始人本身家底非常厚,融资过程中不断跟投。所以创始人在股权安排上更多的要考虑,在股东会层面,在董事会层面,我是不是有决策上的控制权?

  而如果你是一个创业公司的员工,你怎么样去看待整个股权结构会对你的影响呢?

  ○ 落实规范的文本。在公司批量的发出期权计划或者说给股权的时候,员工可以尽可能的跟公司去拿到这个文本。很多时候公司并不给员工提供这种文本,这样还是有一定风险的。

  ○ 可以接受间接持股架构。对于公司来说,如果当员工提出要求在公司直接持股,马上就办理工商变更登记,这也不是一个现实可实现的方法。这种时候员工可以接受间接持股。但前提是协议要把一些基本东西是要写清楚的。

  雷区:股权安排的三大硬伤

   1497248719860.jpg

  虽然股权安排有很多种方式,但最好避开这三大硬伤:过于分散、过于平均、名不副实。

  ○ 过于分散。例如我们在拿到一些公司的基本材料时发现,公司有十几个股东甚至更多。如果这种情况发生在公司已经融资融到C轮D轮时属于正常。但有些公司处在天使轮,甚至是在公司非常早期的时候就有很多的股东,而且股东有个人、有机构,这种情况下对一个创业公司做大来说是比较的困难的。

  一方面,《公司法》对小股东有一些保护。在公司做决策签署文件时就可能会出现僵化的局面。虽然小股东手里的股份非常少,但很多事情上仍然要征得他们的同意。如果一些小股东采用不签字或是其他不配合的手段来讹诈大股东时,可能导致局面僵化。

  另一方面,公司的股东比较多时,沟通协调成本会增加,甚至会涉及到一个比较复杂的博弈局面。例如几个股东股份加在一起能够过半数,或者说在投票的时候形成优势地位就会产生很多复杂的局面。当有这种复杂局面出现时,就有诱使创业公司里的各方利益产生博弈。—但这种内斗事件出现都会影响公司的发展。所以股权设计有一个重要的原则是要减少简化博弈的局面。

  ○ 过于平均。很多时候过于平均并不是公司的创始人想这样安排,恰恰是因为开始的时候大家对于各自的贡献没有办法准确的去评估,这个时候可能就形成分配股权比较平均的情况。股权分配平均,常见于创始人之间很熟悉,如老同学、老同事。在分配股权的时候常常因为面子上好看而选择平均。在公司启动初期大家容易谈成一个共识,觉得都很容易都把公司注册起来。

  但之后,随着公司的不断的发展,就会暴露出较大的问题。最典型的是在公司发展过程中,每一个人能力的变化不同,对公司的贡献不同,会导致有人觉得不公平,从而引起公司内部矛盾,影响公司发展。最主要的影响是在投票决策方面,容易导致决策层面的复杂。

  ○ 名不副实。这种情况涉及了很多方面,例如工商登记跟公司实际约定不符。包括公司股权上存在代持的情况,但在工商登记上没有体现出来,或者在公司刚开始注册的时候只有两个人持股,之后其他人陆陆续续的加入进来,这种情况下股权应该做一些调整。如果他们没有及时进行调整,就会出现在工商登记上只有两个股东,但实际上还有其他人持有公司股权。

  名不副实在一个阶段内是可以接受的,但前提是大家一定要有书面的约定。这点是很多公司会忽视的,因为公司在一个阶段会进入高速发展的时期,进入高速发展时期以后,大家可能精力不会放在这个方面。一般情况下,公司内部可能会有一个约定,但这个约定可能不是一个非常准确的文件,容易造成大家误解。例如关于给股份的问题,这个股份是公司融资以后还是公司融资前给?这其中就会有很大的差异。

  作为投资方的律师要去尽调一个公司的股权结构的时候,他们最关注的就是前面提到的这些硬伤。而这些股权的问题有可能就是最影响投资的因素。

   1497248719266.jpg

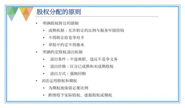
  原则:股权机制的调整

  股权分配有一些基本的制度,大家在实践中可以组合应用。

   1497248719649.jpg

  ○ 成熟机制。所谓成熟机制或是限制股是指,创业初期创始人之间可以做一个约定在公司的服务期,如所有的创始人在公司要待满三年或者更长的时间才能拿到手里全部的股份。如果说有人半途离开了公司,没有成熟的股份,要转给其他的创始人。

  ○ 退出机制。有一些项目的联合创始人或者最主要的资深的员工是带着特定的条件、资源加入公司的,如果中间出现离职情况,在不违反禁业禁止义务情况下退出,可以之前确定一个补偿机制。一方面,这些补偿和退出的方案跟他整体做的贡献是成比例的。另一方面,他在离开的时候要限定哪些负面的事情他不能去做。这两个方面达成的情况下可以采用赎回或者补偿的机制。

  在这里特别要提一下转股给竞争对手的问题。

  尽管说《公司法》上有一些优先购买权的约定,但是当公司现在的股东把股权转让给外面人的时候,如果没有限制就会出现一些问题,如转给公司的对手,因为即使是小股东也是有知情权的,这会导致公司比较被动。

  在这点上,大家之前的约定中可能要明确的提出,离开的时候可以转让股份,但不能转给竞争对手。这个约定对投资人也同样需要,创始人要提前与投资机构约定你持有我的股份,将来可以转让给其他的投资机构,但前提是不能转让给我的竞争对手,包括不能转让给我竞争对手的投资机构。

  在现实生活中大量的股份纠纷是前面说的各种错误累加的结果,而且有可能是一个很小的错误,经过融资过程中的放大,逐渐变成了一个代价非常高的大的错误。

  所以整个股权安排遇到最大的挑战就是各种的想不到!

  Q&A

  Q:如何设计相对完美的股权安排?

  A:期权涉及到很多个环节,比如说期权的来源是什么?很多创业朋友都想要一个完美的方案,但事实上不管是期权还是股权安排,都没有完美方案。因为创业公司的特点就是在创业的过程中不断的变化,这些每一个变化你不可能靠一个静态的约定就去解决问题,即使在最开始的时候约定的非常详细,也会发现后面有一些没有想到的情况。

  一般来说,人民币的内资的公司设计期权池,我的建议大概是15%左右的比例。这个池子划分出来之后,创始人之间应该有一个共识:这个池子里的股份怎么出,是由主要的大股东来出,还是大家按比例来出。期权池设置好了以后,如果公司是比较早期的话,可以选择创始人代持。不过,要在文件中明确的约定说公司有15%的股份是由创始人来代持。

  期权制度里比较复杂的地方在于,要设置一些条件。期权意味着这是一个未来的权利。这个权利要设置一些附属一些条件,如什么时候给,什么时候收回来。员工如果离开是能够获得之前已经授予他的这部分股份,还是说因为他做了一些错误的事情,给公司造成了损失,这部分要收回,这些东西都要有明确的约定。

  Q:如何处理夫妻共同所有的股权,尤其是可能离婚?

  A:现在正规的融资项目,很多时候都会要求签署配偶同意涵,也就是说配偶对这个股权的予以认可,但这个跟离婚是两个层次的事情。

  在离婚的时候,股份的分割按照婚姻法总体的原则是:婚内的共同财产,大体上是一个对半分的机制,当然如果说一方有过错,或者双方有其他的安排那也是可以的。假设说我们是按照平分的这种机制来看,那持股的也仍然涉及到分割。

  一般来说在离婚的情况下做股权分割比较理性的方案是,双方对股权的收益权进行分割。但所有权,就是工商登记这部分很可能是不变化的。如果做变化的话,相当于公司增加了一个新的股东,而且这个股东很有可能跟原来的人,因为离婚导致行动不能一致,两个人在中间投票是完全不一致的,会给公司的股权的稳定带来很大的问题。所以通常情况下是约定收益权可能是一个归属,所有权公司在登记层面上不去变化。

  Q:能否推荐一些实务方面的书籍?

  A:《资本交易法律文书精要详解及实务指南》,这本书我之前也推荐过。但是要说明一下,这可能对于法律实务专业人士,从事律师的帮助比较大,如果你是创业者读这个还是太难了一点。它虽然说的题目是这样,但其实我觉得对于创业过程中涉及到的很多法律问题都有论述,当然我跟作者也有讨论,有一些部分我觉得可能也还是有提升的空间,但是我觉得整个从覆盖面,从文件,从一些条款的点评来说已经很到位了。

  Q:请问创始企业里面的员工怎样才能为自己争取到股份?

  A:对于员工争取利益的问题,关键是要看你在公司内是否有不可替代性。只要你有不可替代性,其实是老板求着给你发期权。因为他这个员工会不会被竞争对手挖走,会不会自己创业,这时候他就找律师来说,我希望给他一个期权制度让他能够享受到公司发展的红利。

  当你有了不可替代性后,首先尽早的能够跟创始人去交流这个问题,然后看创始人对这个事情的态度是什么。有的时候创始人确实忙,没有考虑到这个问题,他很愿意跟员工进行一个真诚的交流,但有的时候他确实存在拖着的情况。

  如果公司给员工之间有相应的协议,我觉得要关注一下股权是什么样的方式给到?我觉得间接持股不管是有限合伙还是其他的方式只要有明确的约定,我觉得还是可以接受的,这也确实让公司受到约束条件。但约束条件一定要清楚,你要知道说这是什么样的方式去实现股权。再去看这个股权的比例跟融资的阶段,里面有没有说清楚是什么阶段的,百分之多少,或者多少股,要落实说你拿到的东西是什么。

  很多人问到律师的一些建议,其实都是希望得到法律上的一个点子,一个妙招,就能够改变自己的近况。我觉得其实很难的,最重要的还是你在跟另外一方的博弈局面,他的这些约束条件你能不能去改变,如果改变不了这个,那绝大多数情况下那确实强弱分明,或者很悬殊的情况下,争取到的权利也很难保住。

  这大概是我的观点,回答这个问题其实还涉及到很多的前面知识的铺垫。
温馨提示:
1、本内容内由作者投稿,版权归原作者所有!
2、本站仅提供信息存储空间服务,不拥有所有权,不承担相关法律责任。
3、本内容若侵犯到你的版权利益,请联系我们,会尽快给予删除处理!
客服QQ/微信
1004169167 周一至周日:09:00 - 22:00
十五年老品牌,学习网上创业赚钱,首先启副云创,值得信赖!
众创网络 版权所有!

本站内容均转载于互联网,并不代表启副云创立场!
拒绝任何人以任何形式在本站发表与中华人民共和国法律相抵触的言论!

加入vip|手机版| 启副云创 ( 信息产业部备案号 粤ICP备2022006398号-4 )

GMT+8, 2026-4-21 03:29 , Processed in 0.059085 second(s), 27 queries , Gzip On.

快速回复 返回顶部 返回列表