查看: 5307

[短视频运营] (8440期)短剧CPS推广项目,提供5000部短剧授权视频可挂载, 可以一起赚钱

  [复制链接]
 楼主| nbp*** 发表于 2024-1-2 12:42 | 显示全部楼层 |阅读模式

(8440期)短剧CPS推广项目,提供5000部短剧授权视频可挂载, 可以一起赚钱

学习价格VIP会员专享
人气指数5307提取码:
学习时长永久有效免费学习,请勿用于其它用途
加入会员 vip会员专享项目,每天更新!
剧分钱(公众号)
3209ba6a1a7b662136a44656f0fcee62.png

提供资源:
最新热门短剧CPS推广项目,提供40个热门剧场/5000部短剧授权支持视频号/快手/抖音小程序挂载推广,全网置顶分佣。
寻求渠道:
寻找短视频切片/影视切片/直播切片达人/分销代理/带队团长副业导师一起赚钱
1.jpeg

什么是短剧?
短剧是指单集时长在5分钟以内,且剧情连续、剧集较多的竖屏视频,是一种介于电影和小说之间的视频形态。
2.jpeg
什么是短剧CPS?
短剧CPS又叫短剧分销,也叫作短视频挂载,视频平台会根据你推广的短剧产生的收益,按一定比例获得佣金。
3.jpeg
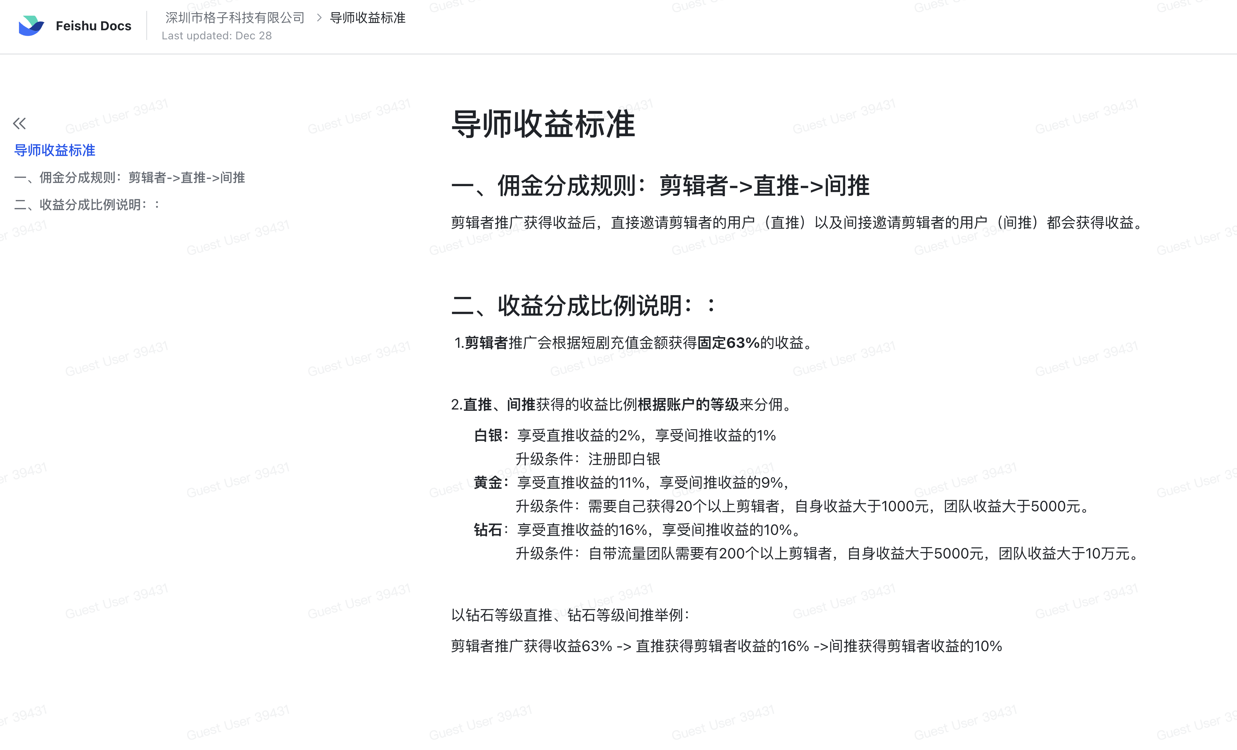
导师/代理收益标准
一、佣金分成规则:剪辑者->直推->间推剪辑者推广获得收益后,直接邀请剪辑者的用户(直推)以及间接邀请剪辑者的用户(间推)都会获得收益。
4.jpeg
二、收益分成比例说明:
1.剪辑者推广会根据短剧充值金额获得固定63%的收益。

白银:享受直推收益的2%,享受间推收益的1%,升级条件:注册即白银
黄金:享受直推收益的11%,享受间推收益的9%,升级条件:需要自己获得20个以上剪辑者,自身收益大于1000元,团队收益大于5000元。
钻石:享受直推收益的16%,享受间推收益的10%,升级条件:自带流量团队需要有200个以上剪辑者,自身收益大于5000元,团队收益大于10万元。
5.jpg
以钻石举例:
剪辑者推广获得收益63% -> 直推获得剪辑者收益的16% ->间推获得剪辑者收益的10%

6.jpg
5000部短剧列表(包含所有完整版短剧)、新手指导教程都放到网盘里面了,可供下载


给力项目,启副云创VIP贵宾会员可以下载

友情提醒:启副云创官方微信公众号开通了,这里没有广告,只有干货!定期分享你意想不到的网络思维!干货教程!网赚论坛部分教程需要解压密码,所以请务必加微信公众号!
据说扫下这个二维码的,一个月都可以赚几万块!试试就知道哦

      
温馨提示:
1、本内容内由作者投稿,版权归原作者所有!
2、本站仅提供信息存储空间服务,不拥有所有权,不承担相关法律责任。
3、本内容若侵犯到你的版权利益,请联系我们,会尽快给予删除处理!
客服QQ/微信
1004169167 周一至周日:09:00 - 22:00
十五年老品牌,学习网上创业赚钱,首先启副云创,值得信赖!
众创网络 版权所有!

本站内容均转载于互联网,并不代表启副云创立场!
拒绝任何人以任何形式在本站发表与中华人民共和国法律相抵触的言论!

加入vip|手机版| 启副云创 ( 信息产业部备案号 粤ICP备2022006398号-4 )

GMT+8, 2026-4-23 19:15 , Processed in 0.144368 second(s), 72 queries , Gzip On.

快速回复 返回顶部 返回列表