查看: 4523

[引流涨粉] 实践分享:如何把公众号粉丝迁移到另一个公众号下

[复制链接]
wz*** 发表于 2020-2-19 10:34 | 显示全部楼层 |阅读模式
现在微信的订阅号已经不能升级为服务号,只能通过重新建立微信号,将原有的公众号的粉丝进行转移。

我们做公众号迁移,无非就是公众号不打算用了,要不就违规了,要不就是服务号想换成订阅号,主要还是粉丝。

比如你有一个公众号是服务号,这个号基本是一周发四篇文章,但是服务号也有很多功能是订阅号没有的。就比如认证开发一些功能,那么这个时候,你已经运营好几年,好几个月,一旦不用了。那么以前关注的粉丝如何办。这就是微信官方想到一个方法就是账号迁移,总之就是从另一个公众号把粉丝迁移到另一个公众号。

那么,微信公众号粉丝怎么转移,接下来小编就详细把我自己实践经验介绍一下。

第一:我们打开电脑浏览器,进入百度搜索微信公众号,进入主页。

1.jpg


输入自己公众号的账号和密码,然后扫码验证登录后台。

在微信公众号的后台管理中,我们点击页面的公众号设置的选项进入。

点击进入后,在账号主题的右侧就可以看到账号转移的选项,我们点击该选项。

2.jpg


点击后,在账号转移界面,我们再次点击后方的转移的选项。

扫描完毕后,根据页面的步骤,就可以完成账号转移。同时,转移所需要的材料,也可以参考下图。

3.jpg


官网登录公众平台->设置->公众号设置->主体信息->帐号迁移,点击“开始迁移”进入。

4.jpg


迁移申请步骤:

1、同意协议,点击“同意并下一步”;

5.jpg

(点击图片查看大图↑)


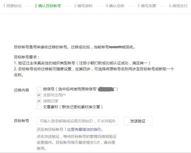
2、填写目标帐号并确认迁移内容;

目标帐号满足条件:

验证过主体信息【小额打款验证或认证成功(资质审核通过)】;

6.jpg


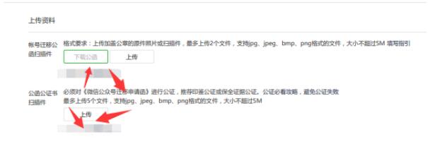
3、填写申请资料;

填写:原管理员和目标管理员有效的手机号和电子邮箱。(这里也要注意 一定要写对 邮箱就写你公众号注册用到的QQ邮箱 以访认证的时候人工联你 我当初到这一步的时候就是这样写的。也没要写你常用的邮箱)

上传资料:《微信公众帐号迁移申请函》,《公函公证书》

格式要求:上传加盖企业公章的原件照片或扫描件,仅支持5M以内,jpg .bmp .png格式;

下面图就是你要下载下来要写的公众号账号迁移申请表:

7.jpg


切记 盖公章 日期一定要写

我第一次上传的时候日期没有写。被驳回来了。耽误时候,你不要侥幸心理说没事,不就是一个期吗。不用写没事的。我就是这样想的,做什么事一定要细,做到万无一失,准确,要不浪费时间。

*** 最重要一步就是《公函公证书》 你到这一步就傻眼了不知道如何做了。因为他没有模板 只有一些说明文字,下面是官方给出的参考示例 可就算有示例你也不知道如何办

下面我重点说一下,同一主体认证企业对同一主体认证企业(A-A)迁移公证书如何选择,和同一主体认证企业对第三方认证企业(A-B)公证书如何选择。

迁移申请函公证书参考示例:

示例1(示例仅供参考,实际模版以公证处为准):

8.jpg


示例2(示例仅供参考,实际模版以公证处为准):

9.jpg


第一种:同一主体认证企业对同一主体认证企业(A-A)迁移公证书如何选择

当初我到这一步的时候就停了下来,耽误了一下午时间,因为找不到方法无法进行下一步。

这个时候我晚上的时候把截图保存下来 在微信朋友圈问了一下大家。有人很多人回复都是不一样的。各有各的说法。这个时候如果是你 你会如何选择,因为你不知道谁说的对。我相信肯定有对的,这个时候你要找已经成功实践过。并且和你遇到的是一样的情况。还实践成功了。你问这样的人。其他人你也要感谢对方,毕竟也是对方一片心意,

取最直接正确的那个答案。你才不会在错下去。

注意了:对方回复说 你把你微信公众号迁移申请函上传到公函公证书处即可 就是这样简单直接。也就是下面标箭头两处上传同样文件即可。

10.jpg


其实公众号官方也有说明。只是文字说明了一下。同一主体迁移不需要公函公证,但就算是官方说了 到这一步还是需要你上传文件的,不然无法提交。你又担心弄错。无法审核通过钱也白花了。 以后大家碰到类似 按我说的方法执行即可。

第二种: 同一主体认证企业对第三方认证企业(A-B)公证书如何选择

这个时候你就需要找公证处 做一份公证函了。可以问腾讯客户 估计问了也不回,

还有就是找一家律师事务所开具一下。不懂千万问明白了在上传。这一步我没有真正实践过。大家最好问一下其他已经认证过的人。

接下来就按步骤一步一步操作即可。审核通过后 最快2天粉丝就全部迁移过去了。一般是资料全部审核过。第三方认证机构电话核实数据。通过过后 第三天粉丝与数据全部迁移到目标公众号上。大功告成。

4、确认名称;

确认名称有3种方式:

1)使用原帐号名称;

2)使用目标帐号名称;

3)自定义新的名称;

温馨提示:延续原来名称和使用新名称,都需要遵循命名规则。

5、填写发票;

填写发票:可选择不开发票、电子发票和增值税专用发票(个人主体类型帐号迁移不支持开具增值税专用发票)

6、支付费用;

11.jpg


作者: 创乎网
温馨提示:
1、本内容内由作者投稿,版权归原作者所有!
2、本站仅提供信息存储空间服务,不拥有所有权,不承担相关法律责任。
3、本内容若侵犯到你的版权利益,请联系我们,会尽快给予删除处理!
客服QQ/微信
1004169167 周一至周日:09:00 - 22:00
十五年老品牌,学习网上创业赚钱,首先启副云创,值得信赖!
众创网络 版权所有!

本站内容均转载于互联网,并不代表启副云创立场!
拒绝任何人以任何形式在本站发表与中华人民共和国法律相抵触的言论!

加入vip|手机版| 启副云创 ( 信息产业部备案号 粤ICP备2022006398号-4 )

GMT+8, 2026-4-23 12:21 , Processed in 0.070827 second(s), 28 queries , Gzip On.

快速回复 返回顶部 返回列表