查看: 4798

[创业资讯] 阿里云VS腾讯云,谁才是中国未来云计算之王?

[复制链接]
wz*** 发表于 2019-10-21 12:59 | 显示全部楼层 |阅读模式
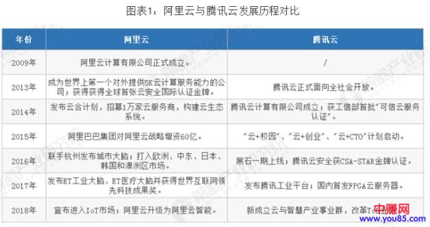
阿里云早在2009年就已经开始布局云计算领域,具有先发优势。据统计,40%的中国500强企业、近一半中国上市公司、80%中国科技类公司是阿里云的客户。而腾讯云基于腾讯自身在游戏、视频、社交、出行等业务的强势地位,一路奋起直追,市场份额占比不断扩大。本文将从战略布局、市场份额、营业收入、技术能力、产品性价比这五个方面进行全方位对比。

战略布局:阿里云早于腾讯云
从游戏、资讯、影音娱乐、互联网广告到交通出行、旅游住宿、美食外卖、移动支付甚至金融保险等等……在几乎每一个互联网可以触及到的行业,阿里和腾讯都展开了激烈的竞争,云计算市场也不例外。

阿里巴巴拥有较强电商行业DNA,阿里云最初围绕电商行业进行业务的尝试与建设,此后横向拓展多个行业,并逐步拓展至海外市场。据统计,40%的中国500强企业、近一半中国上市公司、80%中国科技类公司是阿里云的客户。

腾讯云晚于阿里云进入市场,在游戏、社交、视频等领域布局较多,区别于阿里云的打法,腾讯云选择在差异领域建立护城河,进而深挖垂直赛道用户。

1.jpg


阿里云的定位是中小企业的赋能者。因此阿里云发力的重点是商业社会和物联网世界的基础设备,希望云服务可以惠及全球的中小企业和政府部门。另外,出于对云服务应用前景的思考,阿里云聚焦于新零售、新金融和数字政府三个战略性行业。

腾讯云的定位是产业间的链接器。腾讯云基于QQ、微信、腾讯游戏等海量业务的技术锤炼,从基础架构到精细化运营,从平台实力到生态能力建设,腾讯云将之整合并面向市场,使之能够为企业和创业者提供集云计算、云数据、云运营于一体的云端服务体验。马化腾在公开场合曾提到:“腾讯多年来一直专注于做连接,我们希望能够连接人与人、人与物以及人与服务,在云时代它分别对应着人联网、物联网和智联网。”

从“两朵云”的战略布局来看,阿里云的自主研发模式与ToB业务进程领先于腾讯云。腾讯云业务起源于公司内部需求,2013年走向市场后多以C端用户为主,对企业、政府涉足较晚,但腾讯基于自身的生态体系,初期能为腾讯云带来大量客户。而且在2018年10月,腾讯对其组织架构进行大调整,新成立了云与智慧产业事业群(CSIG)。通过CSIG新事业群打通B端服务,新的事业群联合更多的行业解决方案,进一步拥抱产业互联网,实现云业务的赶超。

2.jpg


从全球基础设施布局来看,阿里云和腾讯云对于进军国际市场,扩张海外云业务均抱有极大的热情,二者旗鼓相当。目前阿里云在全球19个地理区域内运营着56个可用区;腾讯云已开放25个地理区域,运营53个可用区。

3.jpg


市场份额:阿里云独占鳌头
国际数据公司(IDC)历年发布的报告显示,从IaaS市场份额来看,2019年一季度阿里云市场份额达到43.2%,稳居中国市场第一,并大幅甩开国内竞争对手。IDC的中国公有云市场数据报告从2015年统计至今,3年来阿里云一直位居中国市场第一。但是腾讯云的发展势头不容小觑,据IDC统计,2015年的前十名的云服务商中,并没有腾讯云的身影。这几年腾讯云一路赶超,2019年一季度市场份额占比12.2%,发展速度惊人。

4.jpg


过去一年,阿里云将中国市场领先优势扩展至海外市场。目前,阿里云在亚太拥有规模最大的云计算基础设施,设立了新加坡、澳大利亚、马来西亚、印度尼西亚、印度、日本等地域节点。据Gartner发布的2018年全球IT服务市场报告显示,在云计算基础设施领域,阿里云在亚太区域市场排名第一,2018年市场份额为19.6%,超过亚马逊AWS(11.0%)和微软Azure(8.0%)的总和。不仅是2018年,2017年阿里云在亚太区域市场份额为14.9%,AWS为11.2%,Azure为7%。也就是说,在整个亚太地区,阿里云已经两年排名第一。

而腾讯云以5.4%的份额在2018年首次超越Google的4.3%,位列第四。从云计算基础设施来看,腾讯云依然落后于阿里云。不过,值得一提的是腾讯云2018年在IaaS(基础设施即服务)及IUS(基础设施公用事业服务)领域的增速达到128%,整体市场份额从2017年的全球18位上升到2018年的全球第6位,增速全球第一。

5.jpg


营业收入:阿里云一骑绝尘
据阿里巴巴集团历年披露的财报显示,阿里云营业收入从2015财年的12.71亿元飙升至2019财年的247.02亿元,四年增长了20倍,年复合增长率达110%。2019财年净利润802.3亿元,同比增长30.6%。

6.jpg


注:阿里巴巴的财年是从4月1日至次年3月31日,如2019财年是指2018年4月1日至2019年3月31日。

2018年腾讯云营业收入91亿元,2017年和2018年增速分别达到195%和385%,营收快速增长。但是与2019年第一季度相同,在2019年第二季度的财报中,腾讯云的营收和增速再次被“雪藏”。腾讯在财报中依然单列“金融科技及企业服务收入”,该项收入为228.88亿元,同比增长37%。腾讯在财报中表示,该项增长主要受商业支付及云服务的收入增长推动。其中云业务的收入维持稳健的同比增长,主要因为销售团队、产品类型的扩大及产品提升,使付费客户群有所增长。

7.jpg


综合来看,阿里云和腾讯云的营业收入多年来一直保持高速增长态势,但是最新的财报显示,两者的营收差距仍然较大,阿里云一骑绝尘以压倒性的247亿营收占据着绝对的优势。

技术能力:腾讯云略显吃力
云服务是资产与技术并重的行业,尤其是技术方面,对于用户来说功能稳定强大的使用体验才是最关键的。接下来本文从弹性计算、数据库、存储、人工智能(大数据)、CDN业务、域名服务这6个云服务商的基本能力对阿里云和腾讯云两家进行对比。综合来看,阿里云稳定性较好且人工智能技术较强,腾讯云场景化能力较强,但是在技术研发方面略显吃力,详情见下表。

8.jpg

9.jpg


云主机性价比:腾讯云略高于阿里云
CloudBest选用阿里云和腾讯云在北京的1核1G云主机进行测评,结果发现腾讯云1核1G云主机的性价比高于阿里云。腾讯云1核1G云主机性价比8214.15,阿里云1核1G云主机性价比2692.5。

10.jpg


注:测评时间范围是从2018年12月至2019年5月,其中性价比=性能得分/单价。

前瞻观点:阿里云是中国的“云计算之王”
阿里云在2009年就开始布局云计算领域,具有先发优势,市场份额和营业收入均大大高于腾讯云。此外,阿里云的自主研发模式与ToB业务进程也领先于腾讯云。但是腾讯自身在游戏、视频、社交、出行等业务是市场的领头羊,拥有强势地位,从而腾讯云在这些领域的行业解决方案拥有较强竞争力。

高盛的研究报告指出,2019年云计算的市场渗透率将首次突破10%,达到11.3%。研究表明,一旦一项技术的渗透率超过10%,将会进入加速增长阶段。毫无疑问,云服务这个增量市场即将进入更高速的增长阶段,也会迎来更多的变数。

综上,当前阿里云是中国的“云计算之王”,但是腾讯云奋起直追的效率惊人,不容小觑。未来云计算行业仍然存在较多变数,“两朵云”的宿命之战值得期待。

来源: 前瞻产业研究院
温馨提示:
1、本内容内由作者投稿,版权归原作者所有!
2、本站仅提供信息存储空间服务,不拥有所有权,不承担相关法律责任。
3、本内容若侵犯到你的版权利益,请联系我们,会尽快给予删除处理!
客服QQ/微信
1004169167 周一至周日:09:00 - 22:00
十五年老品牌,学习网上创业赚钱,首先启副云创,值得信赖!
众创网络 版权所有!

本站内容均转载于互联网,并不代表启副云创立场!
拒绝任何人以任何形式在本站发表与中华人民共和国法律相抵触的言论!

加入vip|手机版| 启副云创 ( 信息产业部备案号 粤ICP备2022006398号-4 )

GMT+8, 2026-4-20 15:27 , Processed in 0.184353 second(s), 31 queries , Gzip On.

快速回复 返回顶部 返回列表